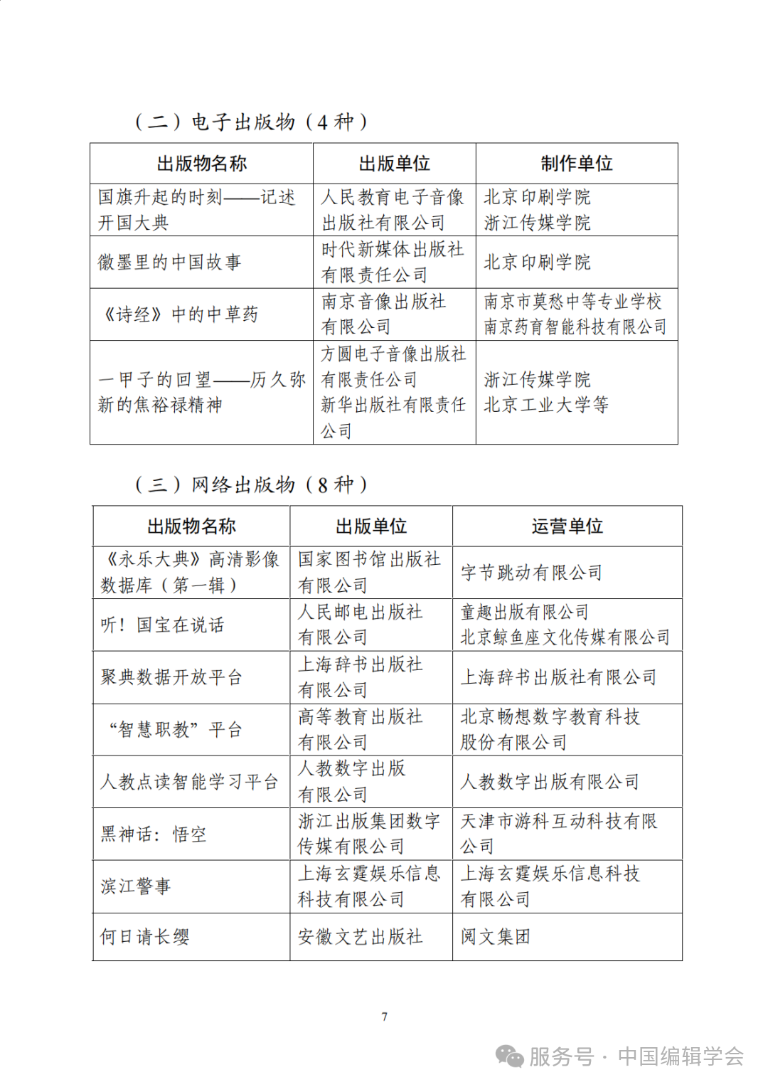
1月27日消息,据中国出版政府奖评选工作领导小组办公室发布的最新公示,第六届中国出版政府奖拟获奖名单已正式披露。其中,国产游戏《黑神话:悟空》成功入选“网络出版物奖”名单。
根据公示文件显示,该作以“网络出版物”类别申报。名单明确列出,其出版单位为浙江出版集团数字传媒有限公司,运营单位为天津市游科互动科技有限公司(游戏科学)。
中国出版政府奖是我国新闻出版领域的最高奖项,每三年评选一次。在过往的评选中,该奖项多集中于图书、期刊、音像制品及学术类数据库,罕有游戏产品入围。
此次《黑神话:悟空》的入选,对游戏行业而言具有标志性意义。这表明电子游戏正逐渐打破传统出版界的认知壁垒,被纳入国家级主流出版荣誉的评价体系。这不仅是单一产品的突破,更意味着游戏产业在出版版图中的地位得到了实质性的认可和提升。
目前,第六届中国出版政府奖拟获奖名单正处于公示期(2026年1月26日-2月2日)。若最终通过公示,《黑神话:悟空》 将正式摘得这一国家级荣誉,成为中国游戏产业发展历程中的一个重要里程碑。








